• IB数学AI课程内容梳理

    IB数学AI课程内容梳理

    IB数学应用与解释(AI)课程侧重于数学概念的实际应用。因此,IB数学AI课程非常适合对实际应用而非理论更感兴趣的学生,以及高中毕业后不打算继续学习数学类课程的学生。如果学生希望在高中毕业后继续学习以数学为基础的课程,如工程学或经济学,则应选择IB数学分析与方法(AA)课程。以下是对IB数学AI课程内容的梳理。
    admin 2024-10-24 16:23:29 13
  • Alevel物理考纲:Alevel物理考试内容及题型概览

    Alevel物理考纲:Alevel物理考试内容及题型概览

    A-Level物理是英国高中阶段的一门重要课程,内容涵盖了广泛的物理知识和技能。本文将介绍A-Level物理考试的内容及题型,并提供一些备考建议。
    admin 2024-10-24 16:23:29 11
  • Essay作业辅导|留学生如何写出高分essay?

    Essay作业辅导|留学生如何写出高分essay?

    Essay作为一种常见的学术写作形式,在各类学科中都扮演着重要角色。本文将从主题选择、结构规划、论证方法以及语言运用等方面,为大家详细介绍如何撰写一篇能获得高分的Essay作业。
    admin 2024-10-24 16:23:29 11
  • 英国期末考试在线辅导:如何为Final exam制定备考计划?

    英国期末考试在线辅导:如何为Final exam制定备考计划?

    Final Exam对于英国留学生来说是非常重要的考试。制定一个合理的备考计划对于最终的考试成绩至关重要。下面我们将介绍一些关键步骤,帮助英国留学生高效地为期末考试制定备考计划。
    admin 2024-10-24 16:23:29 12
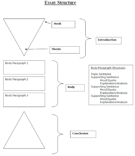
  • 班戈大学作业辅导:Essay写作结构详细指导

    班戈大学作业辅导:Essay写作结构详细指导

    Essay写作是一种常见的学术写作形式,要求作者通过系统性、逻辑性和连贯性的论述来表达观点、分析问题或讨论话题。一个良好的Essay结构可以帮助读者更好地理解和跟随你的思路。下面,我们将为你介绍Essay写作的常用结构,并提供一些建议,希望对你完成班戈大学作业有所帮助。
    admin 2024-10-24 16:23:29 12
  • KCL论文辅导|论文Results怎么写?

    KCL论文辅导|论文Results怎么写?

    毕业论文是一项非常重要的学术研究任务,其中的Results章节是对研究结果进行详细呈现和讨论的部分。这篇文章将简要介绍如何进行伦敦大学国王学院(KCL)毕业论文Results章节的写作,希望对你有所帮助。
    admin 2024-10-24 16:23:29 13
  • A-Level会计难吗?A-Level会计考试真题解析

    A-Level会计难吗?A-Level会计考试真题解析

    A-Level会计作为国际通用的高中阶段课程,对于学生来说是一门非常重要的学科。那么,A-Level会计难吗?接下来我们将详细介绍A-Level会计考试的内容和题型,并对其难度进行解析。
    admin 2024-10-24 16:23:29 12
  • 曼大量化金融课程辅导|核心课程详细信息

    曼大量化金融课程辅导|核心课程详细信息

    曼彻斯特大学的量化金融硕士课程旨在培养学生具备深入理解和运用数学、统计学和计算机科学等工具分析和解决金融问题的能力。学生将学习如何预测和管理风险与收益,以及如何设计新方法和金融产品。同时掌握为任何金融工具定价的技能,以及定量金融学、金融工程和风险管理方面的主要理论和应用概念的高级知识。从而为从事新金融工具的设计和管理、创新计量方法的开发、风险预测和管理等工作做好准备。
    admin 2024-10-24 16:23:29 12